Home -> Magazines -> Issues -> Articles in this issue -> View
Circuit Maker | |
Real-Time F.M. Harmonic GeneratorArticle from Electronics & Music Maker, November 1983 | |
Real-time FM Harmonic Generator
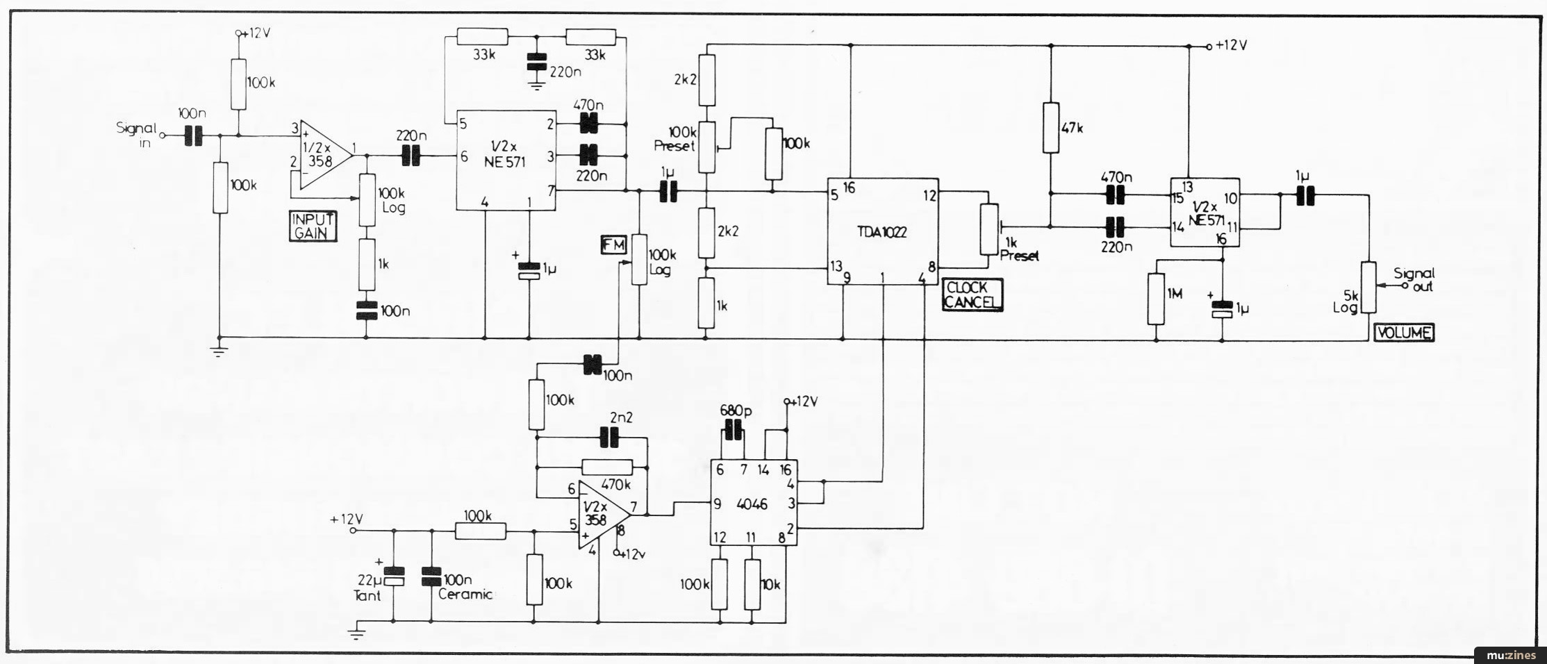
This circuit performs frequency modulation on a real-time signal: examination of the block diagram shows how this is achieved. The heart of the circuit is the TDA1022 Bucket Bridgade Delay-Line which is clocked by a 4046 VCO such that the delay introduced into the main signal can be modulated by an audio frequency. As the delay is varied the pitch of the main signal is shifted up and down by a process analogous to the Doppler effect.
The modulating signal, in the case of the circuit shown, is just the main signal itself, and the effect obtained is that extra harmonics are added to the signal as its level increases and/or the FM control is turned up: these harmonies "brighten" or "thicken" the tone. Conversely, as the input dies away the signal becomes purer once more.
This effect is most noticeable with fairly sinusoidal inputs, but is also useful with triangular and sawtooth waveforms; pulse waveshapes are barely affected apart from a rather feeble and spurious phasing. A companding system has been incorporated primarily to improve the signal-to-noise ratio, but it has the advantage that, by using the compressed input signal as the modulator the variation of timbre with envelope can be achieved more smoothly. No anti-aliasing filters were found to really be necessary, due to the high clock rates used and the (usually) bandwidth-limited input signal. Screening did, however, seem to be important to avoid picking-up CB, Local Radio, etc. The effect is most useful with monophonic signals or very simple chords (i.e. using perfect intervals such as 4ths, 5ths and octaves), otherwise enharmonic products will result in a distorted cacophony - but then that may be what you want!

Setting-up is quite straightforward - requiring only a signal (a synth perhaps) and an output amp in conjunction with an ear or two. The 'CLOCK CANCEL' preset is set first by temporarily connecting a 10nF cap across the 680pF clock cap, with no input signal connected and then adjusting the pot for minimum volume of the resulting whistle. Removing this 10nF cap, the 'BIAS' pot can then be set by applying an input and increasing the level until it just clips. The preset is then altered to remove this distortion and the process is repeated with an increasingly large input, until an optimum setting is found to allow the maximum unclipped signal range.
This circuit is, of course, wide open to further experimentation, particularly by varying the modulating signal. By disconnecting the top end of the 'FM' pot from pin 7 of the NE 571 compressor, other signals can be used for modulation - for example: the uncompressed input, taken after the input preamp; the delay-line output; the expanded output; or even another separate external signal (eg. oscillator, noise generator, harmoniser etc). A Low Frequency Oscillator could be connected via, say, a 220k resistor to pin 6 of the LM358 (the integrator input) to allow the tone of the FM to be subtly varied with time or, with the FM turned down, to allow real-time vibrato to be added to the input signal.
It must be borne in mind that this circuit, by the very nature of the FM method adopted, is limited in the range of modulation index that it may produce - conceptually, the Doppler effect will not allow a shift to 'negative' frequencies as is possible on the Yamaha DX series synths. However, this circuit is able to modulate acoustic signals in real-time which, as far as the author knows, is unique.

The Electric Drummer (Part 1) |
Modify Your "Phlanger" - for Lower Noise |
Understanding Electronics - How To Make Music Projects |
Circuit Maker - Digital Equipment Protector |
Soldering On (Part 1) |
Dual Voltage-Controlled LFO |
De-Esser Project |
Short Circuit |
A Digitally Addressed Transposer - for Your Analog Keyboard or Sequencer |
Trigger Converter for the Yamaha SPX-90 |
Workbench - CHECKA |
The Spectrum Synthesiser - Professional Quality Monophonic Instrument (Part 1) |
Browse by Topic:
Feature by D.G. Walton
Previous article in this issue:
Next article in this issue:
mu:zines is the result of thousands of hours of effort, and will require many thousands more going forward to reach our goals of getting all this content online.
If you value this resource, you can support this project - it really helps!
New issues that have been donated or scanned for us this month.
All donations and support are gratefully appreciated - thank you.
Do you have any of these magazine issues?
If so, and you can donate, lend or scan them to help complete our archive, please get in touch via the Contribute page - thanks!